Si bien Creative Commons es conocido por las licencias abiertas, una de las tareas más importantes que realizamos es la protección y difusión del dominio público. El propio origen de CC se remonta a las luchas contra la expansión desmedida de los plazos de derecho de autor a principios de este siglo, que redujeron significativamente el dominio público y, por tanto, afectaron gravemente el acceso al patrimonio cultural común en una época en que las condiciones técnicas permitían ampliar este acceso.
Uruguay no ha sido ajeno a esta situación. A fines de 2019 el Parlamento uruguayo extendió el plazo de derecho de autor de 50 a 70 años después de la muerte de los autores. La medida tuvo un impacto negativo en el acceso a la cultura uruguaya, dado que obligó a bibliotecas, archivos y colectivos de la sociedad civil a dar de baja obras de Internet y a suspender proyectos de digitalización.
En el marco de este contexto en disputa, CC Uruguay se ha dedicado desde hace más de una década a impulsar iniciativas para defender y difundir el dominio público, favorecer el acceso a sus obras y concientizar sobre su importancia. En 2014 iniciamos el proyecto autores.uy con el que sistematizamos información sobre autores y autoras de Uruguay y realizamos proyectos de digitalización en conjunto con bibliotecas. La iniciativa tuvo logros sorprendentes teniendo en cuenta que estaba compuesta por un pequeño grupo de personas voluntarias. Sin embargo, se enfrentó a dificultades de sostenibilidad, tanto desde el punto de vista técnico como humano.
Hacia 2020 decidimos tomarnos un tiempo para reflexionar sobre cómo enfocar el trabajo sobre dominio público de nuevas maneras más sostenibles. Uno de los puntos centrales que marcan nuestro nuevo enfoque es la necesidad de colaborar con una comunidad más amplia, articulando nuestros esfuerzos con otras personas que trabajan en el acceso digital al patrimonio cultural.
El proyecto “Paulina – Datos para el dominio público” busca precisamente eso. Nace de un esfuerzo conjunto entre Wikimedistas de Uruguay, Data Uruguay, Ártica y Creative Commons Uruguay, es decir que integra las miradas del movimiento Wikimedia, de los datos abiertos, del patrimonio digital y de la cultura libre. Y a través de la articulación con el movimiento Wikimedia, también forma parte de una vasta comunidad global de personas que colaboran para hacer el conocimiento accesible en Internet.
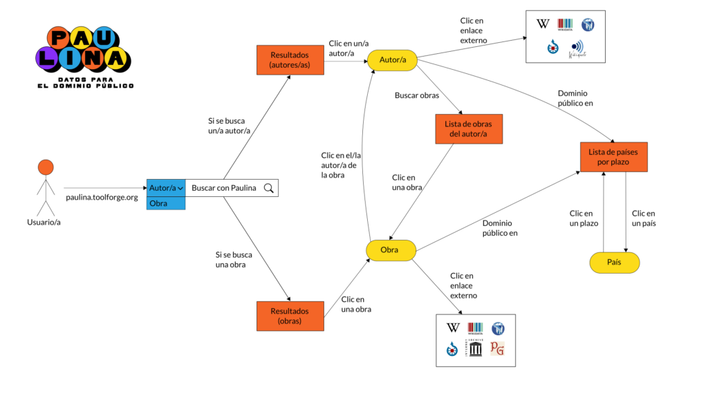
Paulina es una aplicación web que sirve para buscar autores/as y obras, acceder a las obras cuando están disponibles y conocer si están o no en dominio público. Funciona tanto para el patrimonio cultural de Uruguay como de cualquier otro país. La aplicación toma los datos de Wikidata, la enorme base de datos colaborativa del movimiento Wikimedia, y los presenta de una manera amigable. Permite hacer búsquedas por autor/a, por obra, y conocer los plazos de derecho de autor de todos los países. También invita a las personas usuarias a aportar datos cuando estos faltan o tienen errores. En estos momentos el trabajo en Paulina está centrado en la incorporación de filtros de búsqueda, lo que va a potenciar enormemente su utilidad permitiendo consultas avanzadas. El nombre del proyecto es un homenaje a la autora y activista feminista uruguaya Paulina Luisi (cuyas obras están en dominio público y en gran medida digitalizadas).

Dado que se trata de un proyecto de software libre, cualquier persona puede conocer el código de la aplicación y adaptarlo. Asimismo, existe una versión “localizable” del software que facilita la construcción de aplicaciones locales (por ejemplo, portales nacionales de dominio público) o temáticas (por ejemplo, aplicaciones centradas en el cine o la música).
La primera de las aplicaciones locales basadas en Paulina es Dominio Público Uruguay, ya disponible en una versión preliminar en dominiopublico.uy. Esta herramienta funciona esencialmente igual a la aplicación general, pero filtra los resultados a autores/as y obras de Uruguay. Creemos que en el futuro puede añadir capas de localización más profundas, que permitan, por ejemplo, dar cuenta de obras de referencia nacionales y catálogos de bibliotecas locales.
Más allá de la construcción de herramientas web, el proyecto Paulina también incluye la investigación participativa con distintas comunidades. En los últimos meses tuvieron lugar 3 talleres orientados a colectivos específicos: la comunidad GLAM (galerías, bibliotecas, archivos y museos), personas del movimiento de cultura libre y colectivos del movimiento feminista. La idea es que desde estas y otras perspectivas, distintos colectivos puedan tener incidencia en el desarrollo de las herramientas, aportar información e involucrarse en la discusión sobre las mejores formas de modelar los datos.



El proyecto Paulina está en pleno desarrollo, para lo cual este año contó con el apoyo de un grant de la Fundación Wikimedia.
Les invitamos a conocer el proyecto, probar las herramientas y hacernos llegar sus comentarios, ideas y dudas.
